ESS快速溫變試驗與冷熱沖擊試驗的區別有什么?
2020-12-24 17:27:51
komeg1990
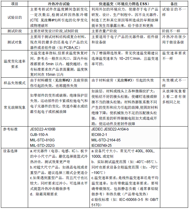
最近幾年我們經常討論冷熱沖擊試驗和快速溫變試驗兩者之間的區別,由于每個用戶測試產品不同,測試的階段和目的也不相同,以至于對這兩種測試方法存在很多不同的見解。我們收集了一些大家比較認同的見解做為參考, 下面是對比表,相信大家以后對這兩種試驗方法和試驗設備會更了解。

問題探討1:某些情況下,我們認為冷熱沖擊試驗箱(特指三箱式冷熱沖擊箱)與快速溫變箱可考慮共用,如:溫度沖擊范圍是-40℃~85℃,溫度恢復時5min 以內,高低溫駐留時間30min。如果快速溫變箱的溫變速率能達到25℃/min 以上,可以考慮代替冷熱沖擊箱,因為三箱式冷熱沖擊工作原理與常見快速溫變箱接近。但對于提籃式冷熱沖擊箱,嚴格上來講,不建議用快速溫變箱代替,因為提籃式冷熱沖擊箱的瞬間溫變速率一定大于25℃/min, 相比較三箱式冷熱沖擊箱,會更嚴苛,如果代替,可能造成不一樣的失效模式。
問題探討2:HASS 高加速應力篩選(熱應力)也是ESS 的一種測試方法,只是溫變速率要求達到40℃/min 以上,是以HALT 高低溫極限試驗完后,經裁剪而得出的HASS 試驗條件,測試理念是在基于早期的ESS 方法,只是施加更強的應力,來幫助用戶更快捷,更有效的篩選產品早期故障。
題外話:關于HALT/HASS,其工作原理及操作都很簡單,最關鍵還是如何更好應用設備,如產品測試過程如何監控試樣;發現故障后如何解決;夾具的設計和使用;還有市場反饋問題與HALT 發現的問題存在的不一致性如何解決等等。
專業名詞解釋:
#1 CTE: 材料的熱膨脹系統
#2 蠕變:在低于屈服強度的長時間恒定應力下,隨時間延長而應變增加的現象
#3 剪切疲勞:機器構件反復受剪切力的作用而產生的疲勞性損
